Система адаптации к условиям для прогнозирования выработки фотоэлектрической энергии

Аккумуляторная батарея Challenger EVG6-225
Группа исследователей разработала систему адаптации к предметной области, которая позволяет переносить знания с солнечных электростанций, предоставляющих большой объём данных, на электростанции, которые необходимо обучать без размеченных данных. Эта система была протестирована на трёх солнечных электростанциях в Германии, и оказалось, что она работает лучше эталонных моделей.

Исследователи из немецкого Университета Конструкторов разработали новую систему адаптации к домену без участия человека для прогнозирования солнечной энергии.
Их метод позволяет извлекать переносимые признаки из одной солнечной электростанции с большим объёмом данных и применять эти знания на другой солнечной электростанции, где размеченные данные отсутствуют. Метод был представлен в статье Метод неконтролируемой адаптации домена для прогнозирования выработки фотоэлектрической энергии с использованием вариационных автокодировщиков, опубликованной в журнале Applied Energy.
Автор исследования Атит Башьял рассказал журналу PV, что, в отличие от традиционных контролируемых подходов, основанных на исторических данных об энергопотреблении со всех объектов, «наша система позволяет точно прогнозировать краткосрочные показатели даже для недавно установленных фотоэлектрических систем или систем без установленных датчиков».
«Мы достигаем этого за счёт согласования исходного и целевого распределений данных с помощью адаптации на основе вариационных автокодировщиков (VAE), что позволяет модели эффективно обобщать данные о различных фотоэлектрических системах без необходимости в размеченных данных для целевого прогноза», — объяснил Башьял.
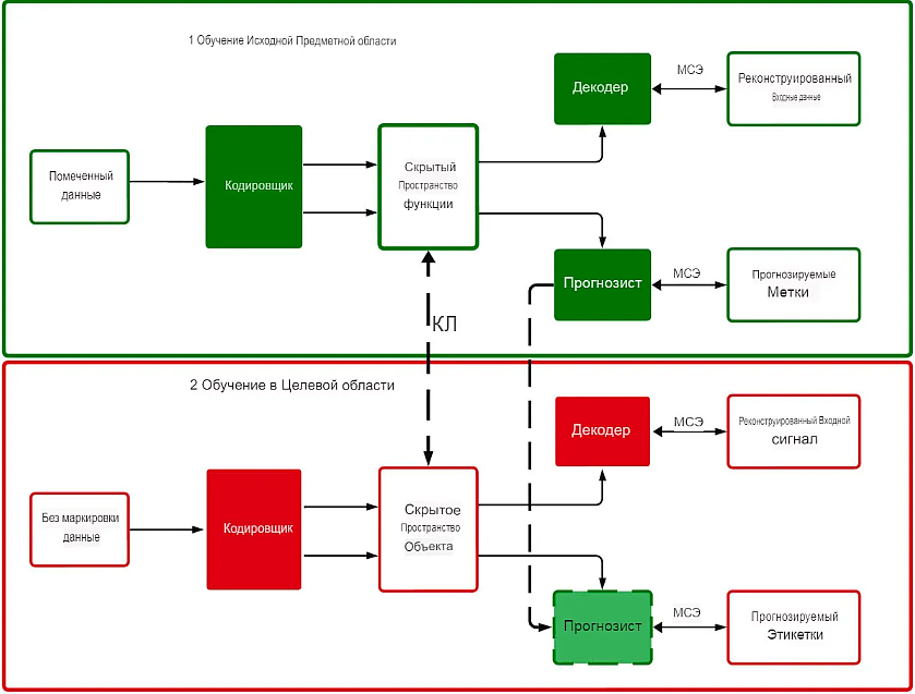
Исследовательская группа назвала свою новую архитектуру Deep Reconstruction Forecasting Network (DRFN). Сначала DRFN обучается на исходной фотоэлектрической установке с большим объёмом данных, после чего она учится прогнозировать выработку солнечной энергии и реконструировать входные данные с помощью вариационного автокодировщика.
Затем модель адаптирует свои возможности к новой фотоэлектрической установке, для которой нет меток данных. Она сохраняет прогноз из источника и обучает кодировщик-декодировщик только путём минимизации дивергенции Кульбака — Лейблера (KL). Дивергенция Кульбака — Лейблера — это статистическая мера, представляющая собой расстояние между двумя распределениями.
Архитектура была продемонстрирована на трёх фотоэлектрических станциях в Германии. Солнечная электростанция мощностью 1,1 МВт использовалась в качестве источника, а электростанции мощностью 5,8 МВт и 2,5 МВт — в качестве целей. Электростанция мощностью 5,8 МВт расположена в 8 км от источника, а электростанция мощностью 2,5 МВт — в 600 м.
При прогнозировании работы электростанции мощностью 5,8 МВт новый метод показал среднеквадратичную ошибку (RMSE) в 718,8 кВт⋅ч, среднюю абсолютную ошибку (MAE) в 393,74 кВт⋅ч и коэффициент детерминации (R2) в 79,82 %. Для целевой электростанции мощностью 2,5 МВт эти показатели составили 146,78 кВт⋅ч, 78,94 кВт⋅ч и 80,49 % соответственно.
Результаты были сопоставлены с методом интеллектуального прогнозирования на основе персистентности, который обеспечил индекс точности прогноза (FSI) 17,37 % для первой целевой фотоэлектрической установки и 20,13 % для второй. В случае с первой установкой метод интеллектуального прогнозирования на основе персистентности обеспечил среднеквадратическую ошибку 875,85 кВт⋅ч, среднюю абсолютную ошибку 466,17 кВт⋅ч и коэффициент детерминации 66,3 %. В случае со второй установкой результаты составили 183,78 кВт⋅ч, 98,83 кВт⋅ч и 65,93 % соответственно.
По словам Башьяла, одним из самых поразительных открытий стала надёжность и эффективность методов адаптации к предметной области в условиях отсутствия достоверных данных в целевой области.
«Наш подход неизменно превосходил модель интеллектуального сохранения и базовые модели, несмотря на отсутствие целевых меток во время обучения, — объяснил Башьял. — Исследование методом исключения подтвердило, что наши архитектурные решения существенно повлияли на повышение производительности (почти до уровня обучения с использованием данных), что подчёркивает практический потенциал нашей платформы в реальных условиях с дефицитом данных».
Башьял добавил, что исследовательская группа планирует провести дополнительные исследования, направленные на масштабирование проекта, интеграцию поэтапного или непрерывного обучения и совместное моделирование неопределённости в прогнозировании. «Эти усилия направлены на повышение надёжности, расширение применимости и совершенствование прогнозирования фотоэлектрических систем в условиях меняющихся развёртываний и окружающей среды», — сказал он.